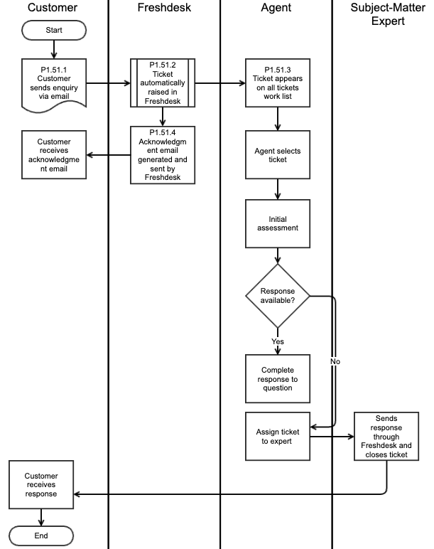
Your enquiry is assigned a ticket in SNOMED International's customer support system. It is then assigned to the appropriate staff member or group.

Was this article helpful?
That’s Great!
Thank you for your feedback
Sorry! We couldn't be helpful
Thank you for your feedback
Feedback sent
We appreciate your effort and will try to fix the article